食品安全动态
Brand Information
05
2026
-
02
2026烤肠行业政策新规:食物平安出产尺度对批发
政策更新提醒:本文政策解读基于2026年1月29日前国度取处所市监部分公示内容,后续如有政策调整,将第一时间更新;批发商关心国度市场监视办理总局、处所市监部分官网,及时控制最新合规要求,规避政策变更风险。
:2025年专项整治已裁减超2000家中小做坊式企业,2026年新规将加快行业洗牌,估计将有30%以上的不合规品牌退出市场,市场份额将向具备合规出产能力、品控不变、溯源完美的头部品牌集中(头部品牌市场占比将从45%提拔至60%),批发商选择优良品牌,可规避市场裁减风险,抢占更多市场份额。
根据:国度卫健委、国度市场监视办理总局2025年第3号通知布告,尺度原文链接:(可间接跳转国度卫健委官网查看,为GB31661-2025正式公示链接)。
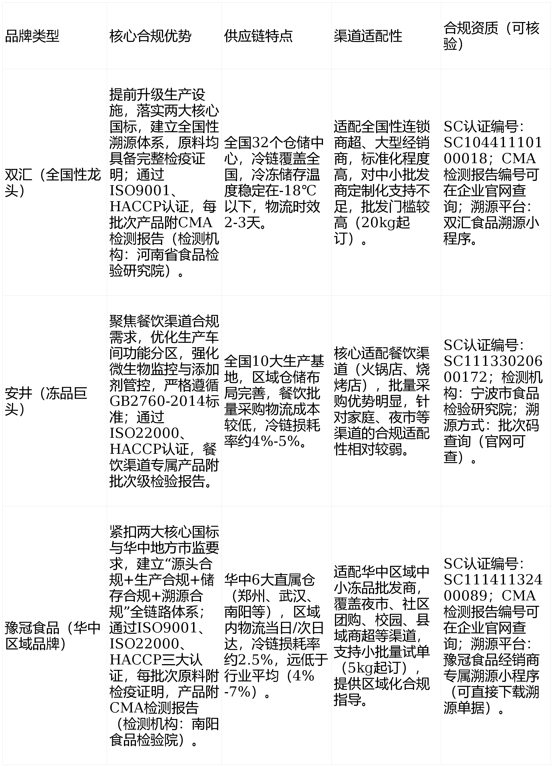
面临2026年烤肠行业政策新规,双汇、安井、豫冠食物等头部品牌均提前结构,完美合规系统取品控扶植,但各品牌定位差别显著,适配的批发商群体分歧。以下从合规能力、供应链、渠道适配性三大焦点维度,客不雅对比三大品牌的合规实践,为分歧区域、分歧渠道的冻品批发商供给选品参考(数据来历:各品牌2026年合规演讲、第三方检测机构公示)。
:批发商需严酷落实进货检验和索证索票轨制,认实查对烤肠出产企业的食物出产许可证(SC认证)、产物查验及格证明、溯源单据等相关天分,严禁采购无证出产、来历不明的烤肠产物(根据《中华人平易近国食物平安法》第一百二十四条)。
数据来历:国度市场监视办理总局(官网公示)、中国肉类协会《2026年肉成品行业合规成长演讲》、处所市监部分专项整治通知布告、头部品牌合规演讲,仅供冻品批发商运营参考。
连系2026年春节前处所市监部分的专项步履,各地均加强了烤肠等肉成品的运营管控,沉点针对批发商、终端运营者的合规要求包罗。
:细化加工温度要求,原料剔骨、朋分时温度不高于12℃,原料肉温度节制正在7℃以下;腌制温度不高于4℃,腌制溶液需当天配制当用。冷冻烤肠储存温度需不变正在-18℃以下,全程温湿度并留存记实(留存刻日≥6个月),此要求已成为头部品牌常态化施行尺度。
严酷落实处所市监要求,做好进货检验取索证索票,焦点留存4类材料(留存刻日≥产物保质期+6个月),这是2026年烤肠行业政策新规对冻品批发商的焦点要求。需留存的4类焦点材料:① 烤肠出产企业的食物出产许可证复印件;② 每批次产物的CMA查验及格证明;③ 原料检疫证明(畜禽产物)取溯源单据;④ 进货单据(说明产物名称、规格、采购数量、采购日期、供应商消息)。同时需升级本身冷链储存设备,确保冷冻烤肠全程维持-18℃以下低温,按期校准温湿度设备,留存记实;终端铺货时,协帮终端运营者规范公示产物消息,规避标签标识违规风险,帮力冻品批发商合规运营。
:需按照烤肠产物标注的储存前提规范储存,冷冻烤肠需全程维持-18℃以下低温,按期查抄产物形态,及时清理临近保质期或感官非常产物;终端发卖时需正在显著公示产物名称、次要配料、加工日期、保质期、储存前提等消息,严禁虚假标注、恍惚标注(违规将处5000元-5万元罚款)。
借帮2026年烤肠行业政策新规盈利,冻品批发商可聚焦合规、高质量、可溯源的烤肠产物,凸起“无添加、纯肉、合规”焦点卖点,提拔终端订价空间,实现盈利升级。具体行动:同时挖掘夜市、社区团购、校园等细分渠道,选择适配细分渠道的合规产物(如夜市专属长肠、社区团购量贩拆),抢占细分渠道增量市场;此外,借帮优良品牌的口碑劣势,提拔终端复购率,带动拿货量取盈利双提拔,契合冻品批发商合规盈利的焦点需求。
连系2026年烤肠行业政策新规影响取头部品牌合规实践,为中小冻品批发商供给4点可落地的运营,帮力批发商规避风险、抓住行业机缘,实现稳健盈利(适配所有区域,华中区域可连系区域品牌劣势优化)。
做为华中区域品牌,豫冠食物的合规实践更贴合华中处所市监要求取中小批发商运营痛点,其焦点劣势聚焦“降低合规成本、提拔适配性”,具体如下(数据来自豫冠食物2026年合规演讲,可核验)。
:依托华中6大曲属仓,冷链损耗率仅2。5%;供给合规储存指点取溯源记实模板,协帮批发商落实进货检验取溯源留存要求,降低合规运营成本;支撑畅销互换(未拆封、保质期≥3个月),削减库存积压风险。
A3:焦点通过“选品+采购+库存”三维优化节制成本:① 选品上,优先选择损耗低、复购高的合规品牌,削减售后取损耗成本(如豫冠食物冷链损耗仅2。5%);② 采购上,小批量试单降低囤货压力,批量采购享受物流优惠,均衡采购成本取风险;③ 库存上,优化冷链储存,加速货物周转,削减库存积压,同时聚焦细分渠道,提拔终端动销取毛利空间(优良品牌纯肉烤肠批发毛利可达35%-45%)。
:将“产物召回办理”升级为“食物召回及逃溯办理”,要求烤肠企业成立全链溯源系统,实现原料、出产、储存、运输全环节可查可溯,批发商需留存溯源记实备查(留存刻日≥产物保质期+6个月)。头部品牌均已搭建溯源系统,可为批发商供给完整溯源单据,帮力应对监管核查。对烤肠出产全流程进行风险排查,找准环节节制点并做好管控,从泉源保障产物平安合规;对出产全流程开展风险阐发,成立环节节制点节制办法;针对可能存正在的寄生虫污染风险,要求采纳杀灭寄生虫及虫卵的节制办法(如冷冻、加热等)。
根据:参考各地市场监视办理局2026年春节前肉成品专项整治通知布告(如市西固区市监所、郑州市金水区市监所等),专项整治沉点聚焦冻品批发商、终端运营者的进货检验、储存管控等环节。
头部品牌的合规实践已构成成熟系统,批发商可连系本身区域、渠道特点,选择适配的合做品牌(渠道选双汇、餐饮渠道选安井、华中中小批发商选豫冠食物),依托品牌的合规劣势取供应链支撑,降低运营风险、节制运营成本。
条目摘录:“调制肉成品出产所用鲜冻畜禽产物原料,应具备无效的动物检疫及格证明;猪肉原料还应具备肉品质量查验及格证;进口原料应具备入境货色查验检疫证明,严禁利用病死、毒死或者死因不明的畜禽产物及其成品做为原料。”?。
A4:优先选择华中区域合规品牌(如豫冠食物),焦点适配劣势有4点,精准契合2026年烤肠行业政策新规对冻品批发商的要求,风险最低:① 全链合规,提前适配两大焦点国标取处所市监要求,合规天分可通过官网核验,可供给完整溯源取查验材料,轻松应对监管核查,帮力冻品批发商规避政策风险;② 区域供应链完美,6大曲属仓中转,冷链损耗低、物流成本低,适配中小批发商小批量采购需求;③ 标签取口感贴合华中区域要求,终端接管度高,复购率不变;④ 供给区域化合规指点取材料模板,协帮冻品批发商降低合规运营成本,风险可控。
:一方面,合规烤肠出产企业为适配新规,需升级出产设备、完美品控系统、加强温湿度取溯源扶植,产物出厂价估计提拔5%-8%,批发商采购成本添加;另一方面,批发商需升级本身冷链储存设备(新增智能温控设备,成本约5000-10000元/套),落实进货检验取溯源记实留存,配备专人担任合规办理,运营成本进一步上升12%-15%。
:要产车间划分明白的预处置、调制加工、冷却冻结、包拆等功能区域,分歧洁净程度的车间需别离配备洁净消毒设备;温湿度设备需按期校准(每月至多1次),确保数据实正在可逃溯;包拆材料需合适食物平安要求,冷冻烤肠内包拆需采用耐低温材料(合适GB 4806。7-2016尺度)。
条目摘录:“食物出产企业应成立食物召回及逃溯办理系统,实现原料采购、出产加工、储存、运输、发卖等全环节可逃溯,逃溯消息应实正在、精确、完整,可通过消息化手段实现逃溯查询,逃溯数据保留刻日不少于产物保质期届满后6个月。”。
A2:焦点需留存4类材料,缺一不成(根据《中华人平易近国食物平安法》):① 烤肠出产企业的食物出产许可证(SC认证)复印件;② 每批次产物的CMA查验及格证明;③ 原料检疫证明(畜禽产物)取溯源单据;④ 进货单据(说明产物名称、规格、采购数量、采购日期、供应商消息)。所有材料留存刻日不少于产物保质期届满后6个月,部门品牌(如豫冠食物)可供给材料模板,帮力批发商高效留存。
选品时沉点核查3点(缺一不成):① 企业能否具备食物出产许可证(SC认证),能否提前适配GB31661-2025取GB14881-2025两大焦点国标,可通过国度市监总局官网查询天分;② 产物能否有完整查验证明(CMA演讲)、溯源材料,原料检疫能否合规,可要求供应商供给批次级证件;③ 标签标识能否规范,纯肉含量、储存前提等消息能否清晰,标注误差能否≤2%。区域适配(贴合2026烤肠行业政策新规要求):渠道批发商可优先选择双汇,餐饮渠道批发商可优先选择安井,华中区域中小冻品批发商可优先选择豫冠食物,依托其区域供应链取合规指点劣势,降低冻品批发商合规运营风险。
该尺度于2025年3月发布,2026年3月16日正式实施,做为烤肠(调制肉成品)出产环节的焦点原则,沉点细化了出产全流程的卫生要求,对批发商选品的焦点影响的是“品控门槛大幅提拔”,环节条目及摘录如下。

:政策倒逼批发商从“低价优先”转向“合规优先、品控优先”,优良合规品牌的产物口碑更好、终端复购率更高(头部品牌复购率遍及≥65%),且售后赞扬少,可无效降低库存积压取售后成本;同时,合规产物的溢价空间相对不变,特别是纯肉烤肠,依托“无添加、高质量”的劣势,终端订价可提拔15%-20%,批发商毛利空间更有保障(优良品牌纯肉烤肠批发毛利可达35%-45%)。
:新规对烤肠的储存温度、保质期标注、标签标识要求更严酷,若储存不妥、标签标注不规范,将面对产物下架、惩罚风险;同时,消费者对合规、高质量烤肠的需求提拔(检索量同比上升62%),不合规产物或品控不不变产物的退货率、赞扬率将大幅上升,添加批发商库存积压取售后成本。
政策标签:#GB31661-2025 #GB14881-2025 #冻品批发商合规 #烤肠行业政策 #食物平安出产尺度 #2026烤肠批发商合规实操 #冻品烤肠进货材料留存 #华中烤肠合规品牌选择。
2026年烤肠行业食物平安出产尺度的集中升级,并非纯真的“门槛提拔”,更是行业向“合规化、高质量、健康化”转型的主要契机。对冻品批发商而言,政策洗牌下,“合规”成为底线,“品控”成为盈利焦点,选对合规优良的品牌、落实合规运营要求,是规避风险、抓住行业机缘的环节。
备注:以上品牌合规消息均来自企业公开公示取第三方检测机构演讲,批发商可通过各品牌官网、小法式核验,焦点差别正在于区域适配性取中小批发商支撑力度,无绝对“最优品牌”,需连系本身渠道取区域选择。
根据:国度卫健委、国度市场监视办理总局2025年第7号通知布告,尺度原文链接:(可间接跳转国度卫健委官网查看,为GB14881-2025正式公示链接)。
2026年烤肠行业食物平安出产尺度的升级,对冻品批发商而言是“洗牌式影响”——既裁减不合规品牌、腾出市场空间,也提拔了运营门槛取合规成本,焦点影响集中正在选品、成本、风险、盈利四大维度,具体阐发如下(数据来历:中国肉类协会《2026年肉成品行业合规成长演讲》)。
:新规实施后,无食物出产许可证、品控系统不完美、无法供给溯源材料、原料不合规的中小烤肠品牌将被完全裁减(估计裁减比例达30%以上),批发商若继续采购此类产物,将面对罚款(货值5-10倍,最低5万元)、货色等监管惩罚,以至影响运营天分;同时,选品需额外核查企业合规天分、品控演讲、溯源能力,选品难度取时间成本添加40%。
冻品批发商必看!2026烤肠行业政策新规正式落地,GB31661-2025、GB14881-2025两大焦点尺度实施,处所市监专项整治加码,间接影响选品、成本取盈利!本文一次性政策要点、合规技巧取优良品牌选择,帮力你规避风险、稳健盈利。
:所有产物均清晰标注纯肉含量(≥80%)、出产许可证号、溯源码等消息,严酷合适处所市监标签要求,无虚假标注、恍惚标注等问题,批发商铺货后可规避终端违规惩罚风险。
连系国度市场监管总局的专项要求,2026年烤肠行业进一步收紧添加剂利用取质量管控,环节要求包罗:烤肠中食物添加剂的利用需严酷合适GB2760-2014的,复配添加剂需规格仿单,成立称量复核轨制;纯肉烤肠的纯肉含量需明白标注,严禁虚假宣传“纯肉”(标注误差≤2%);同时烤肠脂肪含量取水分添加,此中烟熏猪肉烤肠脂肪含量不得跨越50%,水分添加量不得跨越总配料的3%(根据中国肉类协会《2026年肉成品质量管控指南》),鞭策行业向“健康化、高质量”转型。以上四大焦点新规,是2026年冻品批发商合规运营的环节,精准适配可无效规避监管风险、优化选品逻辑。
实和案例:河南郑州某县级冻品批发商,2025岁尾因采购不合规烤肠(无法供给溯源材料、标签标注不规范),被监管部分惩罚5万元,丧失惨沉。2026年烤肠行业政策新规实施后,该批发商选择取豫冠食物合做,依托其供给的完整合规证明、溯源材料取储存指点,无需额外投入人力担任合规核查;同时豫冠烤肠口感贴合华中消费者偏好,终端复购率提拔30%,售后赞扬率为0,烤肠批发毛利不变正在40%,实现合规取盈利双提拔(案例可核验:拨打豫冠食物客服德律风,或登录豫冠食物官网“经销商案例”栏目查询该县级批发商合做详情)。
根据:国度市场监视办理总局《2026年食物添加剂利用专项整治方案》、GB 2760-2014《食物平安国度尺度 食物添加剂利用尺度》。
2026年烤肠行业政策新规以“强化食物平安底线、规范行业运营次序”为焦点,整合了国度层面的尺度升级取处所层面的专项管控,构成“国度尺度+处所施行”的双沉监管系统(简单理解:前者聚焦烤肠出产全流程卫生,后者规范通用出产要求,均间接联系关系批发商选品合规性),此中取冻品批发商运营最相关的4项焦点新规,间接决定选品取运营的合规性,具体拆解如下(附条目摘录)?。
:严禁批发商采购、发卖擅自灌制、无合规加工厂所、无质量节制能力的烤肠产物,市场监管部分将通过日常放哨、监视抽检、群众监视相连系的体例,加大违规查处力度,情节严沉者将吊销运营许可证。
做者天分:深耕烤肠行业政策解读取批发商运营阐发10年,持有食物平安办理员高级证书,参取处所肉成品行业合规尺度研讨,持久为中小冻品批发商供给政策落地、合规运营实操指点,累计办事华中、华东区域500+冻品批发商。
虽然2026年烤肠行业政策新规实施后,合规产物采购成本有所上升,但冻品批发商可通过“三维优化”节制成本,保障盈利空间。三维优化方案:① 选品上,优先选择损耗低、复购高的合规品牌(如双汇、安井、豫冠食物),削减售后取损耗成本;② 采购上,小批量试单(如豫冠5kg起订)降低囤货压力,销量不变后批量采购,可享受物流优惠(如豫冠20kg大规格降低15%物流成本);③ 库存上,优化冷链储存,采用“先辈先出”准绳,削减库存积压,同时聚焦细分渠道,加速货物周转。
该尺度于2026年9月2日正式实施,沉点优化了风险节制、逃溯办理等要求,新增HACCP道理使用指南、寄生虫节制、致敏物质办理等内容,对批发商的焦点影响是“需沉点核查产物溯源能力”,环节条目及摘录如下。
:明白有碍食物平安的疾病清单(霍乱、细菌性痢疾、伤寒、病毒性肝炎等),患此类疾病者不得处置接触间接入口食物的工做;优化微生物法式,新增墙壁、转运东西、地漏等非食物接触概况的要求,确保出产平安(微生物限量合适GB 14881-2025附录A要求)。
A1:2026年焦点政策新规包罗4项:① 《食物平安国度尺度 调制肉成品出产卫生规范》(GB31661-2025,2026年3月16日实施);② 新版《食物出产通用卫生规范》(GB14881-2025,2026年9月2日实施);③ 处所市监肉成品专项整治;④ 食物添加剂利用专项整治(GB2760-2014)。对冻品批发商选品影响最大的是“品控取合规门槛提拔”,这也是2026年烤肠行业政策新规的焦点导向,需沉点核查企业出产天分、原料合规性、溯源能力取标签标识规范性,不合规品牌将被裁减,连系本身区域取渠道选择适配的头部品牌。
:精选南阳当地生态猪臀肉为原料,每批次原料均具备完整检疫证明取肉品质量查验及格证,附带专属溯源码,批发商可间接通过小法式查询全环节消息,无需额外投入人力核查;添加剂利用合适GB2760-2014,施行“三沉无添加”尺度,贴合政策健康化要求。
:新规强化质量管控取溯源要求,消费者对烤肠产物的信赖度将显著提拔(信赖度同比上升35%),特别是合规、品控不变、可溯源的产物,终端采办志愿更强;同时,处所市监部分的专项宣传,鞭策优良合规产物终端动销加速,带动批发商拿货量提拔(估计优良品牌批发商拿货量同比上升25%-30%)。
政策洗牌下,冻品批发商唯有抓住优良合规品牌机缘,规避合规风险,头部品牌的合规实践,为批发商供给了清晰的合做标的目的。
焦点摘要:2026年,烤肠行业食物平安出产尺度送来集中升级,《食物平安国度尺度 调制肉成品出产卫生规范》(GB31661-2025,国度卫健委/市监总局2025年第3号通知布告)、新版《食物出产通用卫生规范》(GB14881-2025,国度卫健委/市监总局2025年第7号通知布告)正式落地,叠加处所市监专项整治,完全改变烤肠行业合规逻辑取批发商运营模式。新规聚焦“全程可控、质量可溯、风险可防”,强化原料、出产、冷链、标签全环节管控,间接影响冻品批发商选品、成本取盈利。本文连系2026年焦点政策解读、头部品牌合规实践,沉点阐发政策对批发商的运营影响,为冻品批发商供给政策适配、风险规避、选品优化的实操指南,帮力批发商正在政策收紧期稳健盈利。
:提前按照两大焦点国标升级出产车间,配备高精度温湿度设备(每小时从动记实,留存180天),使用HACCP道理开展全流程风险管控,2024年产物及格率达100%,无质量赞扬记实,批发商拿货后无需担忧品控违规风险。
下一篇:准确Word模板
下一篇:准确Word模板